Where Influence Meets Intent
In an era where digital noise is at an all-time high, the bridge between a great product and its ideal audience has never been more critical—or more difficult to build. Today, we are thrilled to officially introduce Adbounty, a platform born from a simple yet powerful mission: to empower creators to monetize their passion and to enable brands to achieve viral growth through authentic, creator-led marketing.

The Genesis of Adbounty
Adbounty was founded by two individuals who saw the same problem from different angles. E, our developer and co-founder, watched countless brilliant side projects stall because they couldn't reach the right audience. D, our marketer and co-founder, saw talented creators struggling to find consistent brand deals despite having deeply engaged communities.
We realized that the "gatekeepers" of traditional advertising were failing both sides. Brands were wasting budgets on broad, impersonal ads, while creators were burning out without a clear path to sustainable income. Adbounty is our answer—a transparent, frictionless marketplace where influence meets intent.
"Our mission is to build infrastructure that helps makers turn traction into income—with real-world discovery, collaboration, and clean tools that get out of the way." — E, Co-Founder
Why Creator Marketing is the Future
The shift is undeniable. Consumers no longer trust faceless corporations; they trust people. Recent data shows that 61% of consumers trust recommendations from creators more than they trust brand-produced content [1]. Furthermore, 70% of brands now attribute their highest ROI campaigns to creator marketing [2].
For brands, investing in creators isn't just a trend—it's a growth engine. By tapping into the creative vision of individuals who already have the ear of your target demographic, you aren't just buying an ad; you're gaining an endorsement that carries the weight of years of community-building.

How Adbounty Works: A Seamless Journey
We believe that collaboration should be as simple as a conversation. Our platform is designed to remove the friction from every step of the process, ensuring that both brands and creators can focus on what they do best: creating and growing.
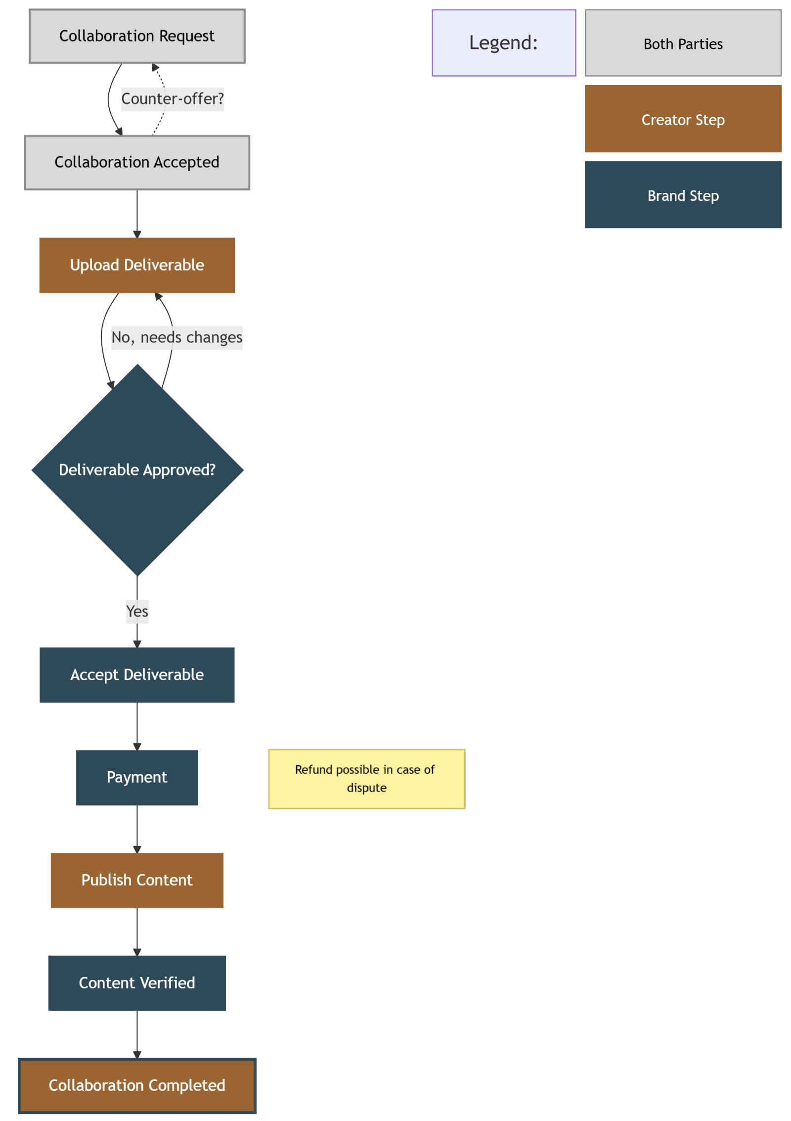
The Collaboration Lifecycle
Our process is built on transparency and mutual respect. Here is how a typical "Bounty" moves from concept to completion:

- The Request: A brand creates a "Bounty" or sends a direct request to a creator.
- The Agreement: Both parties align on the brief and terms.
- The Creation: The creator uploads the deliverable directly to the platform.
- The Approval: The brand reviews the content, requesting revisions if necessary to ensure it hits the mark.
- The Payout: Once approved, payment is secured and scheduled.
- The Launch: The content goes live, is verified by our system, and the collaboration is successfully completed.
Our Promise to Creators
To the creators: You have spent years building your audience. You have earned their trust through consistency and authenticity. Adbounty is here to help you protect that trust while finally getting paid what you are worth.
- Verified Metrics: Showcase your true reach with data-driven profiles.
- Direct Communication: Chat directly with brands to ensure every collaboration feels right.
- Secure Payments: No more chasing invoices. We ensure you get paid for the work you deliver.
Our Promise to Brands
To the brands: You have a product that deserves to be seen. Adbounty gives you the keys to the most powerful marketing channel available today.
- Targeted Discovery: Find creators by niche, platform, and audience size.
- ROI-Driven Results: Tap into communities that are ready to listen and act.
- Risk Mitigation: Our platform ensures deliverables are met before payments are finalized.

Join the Movement
Adbounty is more than just a marketplace; it is a community of optimists, builders, and storytellers. We are bootstrapped, independent, and relentless in our pursuit of a fairer digital economy.
Whether you are a brand looking for your next viral moment or a creator ready to turn your influence into a career, we invite you to join us. Let’s build something amazing together.